Golf topunun yüzeyi düz değildir. Üzerinde 250 ila 500 arasında değişen sayıda çukur (dimple) bulunur. Bu çukurların sayısı, derinliği, boyutu ve şekli her topta farklıdır. Dolayısıyla hiçbir golf topu tam olarak diğerinin aynısı değildir.

Bu çukurların top üzerindeki en uygun geometrisini ve dağılımını anlamak, günümüzde hâlâ araştırılan bir konudur. Ancak bu tür hesaplamalar oldukça zaman alıcıdır ve hâlâ kesin bir çözüm bulunamamıştır. Peki bu çukurlar topun havadaki davranışını nasıl değiştirir?
Golf Topları Tarih İçinde Nasıl Değişti?
İlk golf topları, 14. yüzyılda kullanılan basit tahta toplardı ve düz yüzeyleri nedeniyle sınırlı uçuş performansı sunuyorlardı. 17. yüzyıla gelindiğinde yerlerini tüyle doldurulmuş deri toplar aldı. Bu toplar daha hafif ve dayanıklıydı; ancak üretimleri hem zahmetliydi hem de oldukça pahalıydı. Bu yüzden yalnızca varlıklı oyuncuların ulaşabileceği özel eşyalar arasında yer alıyorlardı.

19. yüzyılda, doğal kauçuk olan gutta-percha ile üretilen golf topları oyuna yeni bir soluk getirdi. Hem daha ucuz hem de dayanıklı olan bu malzeme, geniş kitlelerin golfle tanışmasını sağladı. Ancak asıl devrim, topların yüzeyinde zamanla oluşan düzensiz aşınmaların performansı artırdığının fark edilmesiyle başladı. Bu beklenmedik keşif, topun daha uzağa ve daha kontrollü uçmasını sağlıyordu. Böylece, modern çukur tasarımının temelleri atıldı.
20.yüzyıla gelindiğinde, sentetik malzemelerin kullanımıyla golf topu tasarımı bilimsel bir sürece dönüştü. Artık çukurlar rastgele değil, aerodinamik ilkelere uygun şekilde hassas biçimde yerleştiriliyordu. Günümüzdeki golf topları, sadece spor ekipmanı değil, aynı zamanda mühendisliğin ve fiziğin mükemmel bir birleşimi olarak kabul ediliyor.

Golf Topunun Üzerindeki Çukurlar Hava Direncini Nasıl Azaltıyor?
Golf toplarının üzerindeki çukurlar sadece estetik bir detay değildir; topun havadaki hareketini doğrudan etkileyen, aerodinamik performansını belirleyen kritik unsurlardır. Bu çukurlar sayesinde hava direnci azalır ve top daha uzun mesafe kat eder.
Ancak bu avantaj, çukurların şekli ve yerleşimine bağlıdır. Örneğin, yüzeyi tamamen düz olan bir top, çukurlu bir topa göre çok daha kısa mesafede düşer. Öte yandan, çukurlar çok derin olursa bu kez topun hızı düşer. En iyi sonuç, sığ ancak yüzeyle belirgin açı yapan çukurlarla elde edilir. Bu tür çukurlar, havanın topun etrafından daha düzgün akmasını sağlayarak arkasında oluşan girdapları azaltır.

Bugün çukurlar genellikle dairesel veya altıgen desenlerle, simetrik şekilde yerleştirilir. Bazı üreticiler, asimetrik dağılımlar da denese de, bugüne kadar hiçbir matematiksel model en iyi çukur yerleşimini kesin olarak belirleyebilmiş değildir.
Golf topunun yüzeyindeki çukurlar, sadece görsel bir detay değil, uçuş performansını doğrudan etkileyen önemli bir mühendislik tasarımıdır.

Top havada hareket ederken, çevresinde onunla birlikte sürüklenen ince bir hava tabakası oluşur. Yüzeydeki bu çukurlar, bu hava tabakasının topa daha uzun süre yapışmasını sağlar. Böylece hava, topun yüzeyine sıkıca tutunur ve arkasında oluşan türbülans alanı (hava girdapları) küçülür. Sonuç olarak sürtünme azalır.
Normalde havadaki cisimler için sürükleme kuvveti, hızın karesiyle artar. Ancak çukurlar sayesinde, golf topunda bu ilişki değişir: direncin artış hızı daha düşük olur. Yani top hızlandıkça, direnç düz toplara kıyasla çok daha az artar. Özellikle 200 km/s’ye yaklaşan hızlarda bu fark iyice belirginleşir.

Bu aerodinamik avantaj, topun uçuş şeklini de değiştirir. Çukurlar sayesinde top, klasik parabolik bir yay çizmek yerine, daha düz bir şekilde yükselir ve daha dik bir şekilde yere iner. Bu da golf topunun daha uzağa ve daha kontrollü uçmasını sağlar.
En İyi Vuruş Açısı Nedir?
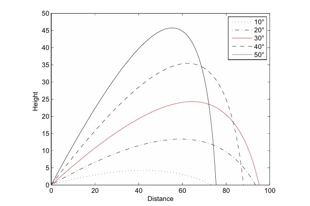
Golf topunun hareketini, atış açısı (𝜃₀) ve ilk hız (𝑣) cinsinden matematiksel olarak ifade edilir ve bu denklemleri çözerek topun izlediği rotayı çizebiliriz. Örneğin, 10° ile 50° arasındaki atış açıları için bu hesaplamayı yaparsak, topun uçuş eğrilerini karşılaştırabiliriz.
Hesaplamalara göre, topun ulaşabileceği en uzun mesafe (menzil) 26°’lik bir atış açısında gerçekleşir. Yani bu açı, golf topunun yere en uzak noktaya düşmesini sağlar.

Ancak yüksek açılı atışlarda, yani örneğin 45° civarında, top havalanır, yavaşlayarak en yüksek noktaya ulaşır, ardından yere neredeyse sabit bir hızla düşer. Bu durum, yerçekimi ile hava direncinin birbirini dengelemesiyle açıklanır.
Golf sopası üreticilerine göre, maksimum mesafe genellikle açısı 11° olan “wood” tipi sopalarla elde edilir. Oysa teorik olarak en uzun mesafenin 26°’lik bir açıda gerçekleştiğini söylemiştik. Bu farkın nedeni, gerçekte topun sadece yerçekimi ve hava direncinden değil, aynı zamanda “lift” kuvvetinden de etkilenmesidir.

Top, vuruş anında kendi etrafında dönmeye başlar. Bu dönüş sayesinde top üzerinde bir “Magnus kuvveti” oluşur. Dönme hareketi, topun üst kısmında havanın daha hızlı, alt kısmında ise daha yavaş akmasına neden olur. Bernoulli ilkesi uyarınca üstteki basınç düşer, alttaki ise artar.
Sonuç olarak
Aynı açıyla fırlatılan ancak dönmeyen bir topa kıyasla, dönen bir top hem daha yükseğe çıkar hem de daha uzağa gider. Bu gibi durumlarda topun hareketini tanımlayan denklemler genellikle matematiksel olarak doğrudan çözülemez.
Ancak bilgisayar destekli simülasyonlarla topun gerçek uçuşu başarıyla hesaplanır. Dönüş etkisiyle oluşan kaldırma kuvveti ve yüzeydeki çukurların sağladığı aerodinamik avantaj birleştiğinde, bir golf topu çukursuz ve dönmeyen bir topa göre yaklaşık %30 daha uzun bir menzil elde edilir.
Elbette, çoğu golfçü için mesele bu teorik hesaplamaları bilmekten çok, topa tam zamanında ve doğru noktadan vurmaktır.
Kaynaklar ve İleri Okumalar:
- Why Do Golf Balls Have Dimples? Yayınlanma tarihi: 30 Mayıs 2019; Kaynak site: How Stuff Works. Bağlantı: Why Do Golf Balls Have Dimples?
- How do dimples in golf balls affect their flight? Yayınlanma tarihi: 18 Temmuz 2005. Kaynak site: Scientific Amreican. Bağlantı: How do dimples in golf balls affect their flight? /
Size Bir Mesajımız Var!
Matematiksel, matematiğe karşı duyulan önyargıyı azaltmak ve ilgiyi arttırmak amacıyla kurulmuş bir platformdur. Sitemizde, öncelikli olarak matematik ile ilgili yazılar yer almaktadır. Ancak bilimin bütünsel yapısı itibari ile diğer bilim dalları ile ilgili konular da ilerleyen yıllarda sitemize dahil edilmiştir. Bu sitenin tek kazancı sizlere göstermek zorunda kaldığımız reklamlardır. Yüksek okunurluk düzeyine sahip bir web sitesi barındırmak ne yazık ki günümüzde oldukça masraflıdır. Bu konuda bizi anlayacağınızı umuyoruz. Ayrıca yazımızı paylaşarak da büyümemize destek olabilirsiniz. Matematik ile kalalım, bilim ile kalalım.
Matematiksel





